销量超1000万:一平方公里地图,塞了个开放世界神作?
创始人
2025-10-19 19:43:02
0

本文源自读者投稿。

文/火球大人

很高兴这篇文章能被你阅读 \^O^/

我是一名正在做开放世界游戏的关卡设计师。我一直对开放世界+箱庭体验结合的课题很感兴趣,但实际设计中两者的融合困难重重,尤其是视觉的开放感和箱庭复杂空间的设计冲突。所以我将目光投向了2077的狗镇关卡——这个我心目中最好的融合案例,本文将讨论狗镇是如何将两者融合的如此完美的。

首先为从未接触过狗镇的读者介绍一下它:狗镇是赛博朋克2077的DLC关卡。赛博朋克由CDPR在2020年发售。这是一款科幻城市题材开放世界RPG,刚发售时风评不佳,但2023年CDPR发售了2077的DLC--往日之影,这款DLC优秀的质量一举扭转了赛博朋克2077的口碑。很多玩家甚至评价它是游戏届有史以来最好的DLC (包括本人),此外它也获得了媒体的高分评价、大量的游戏奖项与提名。往日之影的故事就发生在狗镇。

2077媒体评分合集

图片来自于CDPR官方

今年5月,CDPR官宣已有1000万名玩家踏入狗镇

我对狗镇的评价是这样的:“开放世界三明治式设计的完美案例”。什么是开放世界的三明治式设计呢?请允许我先卖个关子,之后再详细介绍,先往下看。

01

线性关卡、箱庭、开放世界

的一些思考

每个关卡设计师都会提到这三个名词,但在实际的工作中,我发现大家对这些词仅有一些模糊的概念。设计师们在玩游戏时能分清类型,却很难自己说清楚,如果我们想融合两者不同类型的关卡体验,首先就要思考它们三个名词的区别。下面是我自己的一些思考:

如何理解三者的差别:

我习惯于用起点、目标、路径、地块、空间这5个词来划分三者的区别。请看下图。

在设计师间的讨论中,很多人认为箱庭关卡就是有很多环形路径的关卡,但实际上线性关卡也可以有很多环,我认为路径终点连接的是新的空间还是单个目标才是更核心的区别。

线性关卡、箱庭、开放世界的区别

图片来自FireBall原创

三者的优势和不足:我们为什么不只做高质量的线性关卡呢?

现代3A的游戏空间太贵了!!尤其是主线游戏空间:高度定制化的故事演出、事件脚本、机制玩法、美术场景成本奇高无比。3A线性关卡已经很难突破30h的量级。

为了容纳更多的游戏时间,出现了开放世界和3D箱庭的解法。我们的最终目标是:在保证单位时间玩家体验质量的前提下,增加空间的重复利用率,降低单位时间的空间成本。

它们是怎么做到的呢?

故事驱动式开放世界希望依靠有哲学深度和严谨的世界观、优秀的故事情节,让世界的人物和地点带给玩家特殊的记忆,然后再反复使用次级任务重复利用空间。 (AC奥德赛、大镖客)

探索驱动式箱庭关卡希望依靠大量唯一性的战斗、故事、收集目标吸引玩家反复在错综复杂的空间中移动。 (2D银河恶魔城/魂系)

现实却是:

故事驱动式开放世界容易沦为大而空的体验——除主线外的世界地点塑造不足,玩法与视觉同质化严重。玩家要么主线后看完故事和风景后快速离开,要么皱着眉头刷光问号再也不打开。

探索驱动式箱庭关卡则经常沦为折磨人的工具——首先是为探索而设计了大量隐藏、上锁子空间,这带来过度复杂的动线。又长又复杂的动线难以接入任务导航系统,却又需要流程填充。定制化的高质量关卡事件成本高昂,所以最后在动线中填满解谜、高伤害和喜欢偷袭的小怪.....

也有一些融合的尝试:

艾尔登法环用”拼接“的手段粘合箱庭和开放世界区域。开放世界能更好的承载世界观和视觉表现,箱庭又补足了没有任务导致大世界空间消耗过快的缺点。

——但区域间的体验差别大到像两个游戏,箱庭部分仍然缺少开放世界玩家最重视的“开放感”。而且它们的复杂动线难以记忆,很难让玩家有欲望在完成收集、甚至初次通过后还想重新进入看看风景。

这样分析起来每种关卡设计思路都不太令人满意。

02

狗镇是怎么做的?

现在回答最关键的问题:什么是开放世界三明治式设计?

开放世界可分为这几个空间层级:世界--区域--子区域--地块--关卡。三明治指区域--子区域--地块的体验倾向为:箱庭--开放世界--箱庭。此外世界是开放世界,关卡则可能是线性/箱庭。

我们分别看看狗镇是怎么做的。

区域层级:“开放世界中的箱庭”

区域定义为夜之城最高层级的区块划分。在2077中共有9个,见下图。

我们将每个区域看作一个整体,重点看区域规模、区域间的连接:出入口与路线体验。路线是用来串联多个同层级空间的,我们只讨论狗镇,暂且不谈世界的主路网设计,狗镇内部的主路网会在下个部分提到。

夜之城区域层级划分。图片来自atlasforge.gg

a. 规模--"城市中的迷你小镇"

狗镇规模:1800m*800*400m。实际占地面积约为100万平方米,即1平方千米。

虽然规模与体验类型并不绑定,但仅从规模看,它更偏向于箱庭。这个规模在城市开放世界中是相当小的——夜之城有将近100平方千米,在箱庭中狗镇却是超大关卡。

这里写一些其它游戏箱庭关卡的规模作为参考:AC2佛罗伦萨--占地0.30平方公里;老头环史东威尔城--580m*250m*170m,占地0.145平方公里。

想在过大的规模维持箱庭的高设计密度是相当困难的——这是一点个人经验。

规模上涨至少会导致:更多的子区域与箱庭地块 (每个子区域都要不同的主题、移动体验,地块每个都需要多层设计)、地块间的连接方式更复杂 (设计不好非常非常容易迷路)。这两点则分别使设计者的工作量和玩家的空间理解成本指数增加。

狗镇规模。图片来自FireBall原创

b. 出入口--“门的设计艺术"

开放世界的区域连接有两种主要方式:要么两区域以一个自由的接触面连接,要么两区域的接触面有多个固定的、自由进出的出入口。

而箱庭则更偏向于设置更少的出入口,并于出入口放置“门”——一种关卡流程控制工具。门的设计是出入口设计的核心。

狗镇有4个出入口。位置和具体拆分如下图:

狗镇门的位置(上图)与每扇门的信息(下图)。图片来自FireBall原创

可以看到这四扇门的形式、功能差异很大。既有隐藏门也有上锁门,既有一次性门也有永久门,既有单向门也有双向门,既有任务门也有大世界门,既有位于边界的门也有位于区域中的通道。使用4扇门能做出如此差异化的体验真的厉害。

从上面两点可以看到,狗镇在本层级的设计是完全偏向箱庭的。这也解释了为什么玩家在区域外、每次区域切换时都会有很强烈的箱庭体验。

子区域层级:"箱庭中的开放世界"

这点是三明治体验的核心。之前讨论过箱庭的不足:为大量隐藏、上锁的空间设计了过度复杂的3D动线。这种复杂3D动线难以记忆,即使接入任务导航系统也让玩家寻路痛苦,玩家探索后再也不想进来。

那么核心的问题在于空间的排布和动线的设计。

从功能分类,路线在我的认知结构中有两种:任务/主线目标需要的动线——用于串联核心的空间和流程。关卡的路网——用于串联每个区域的空间。下面说的都是路线体验都是指路网。

我们看看狗镇是怎么做的,先给出结论:"方向性的开放世界路线体验"

这里我先介绍一下狗镇子区域的信息,再讨论几个有价值的问题。

狗镇子区域定义为狗镇层级的区块划分,游戏中没有定义,我是根据个人体验拆解的。在狗镇中共有6个。见下图。

将各个子区域看作一个整体,我们再来看看子区域规模、子区域间连接:出入口与路线体验。在这部分的讨论中路线体验——串联各区域的主路网是最重要的部分。

狗镇子区域划分。图片来自FireBall原创

a. 出入口--“更强的连通性”

狗镇子区域出入口、路网划分和拆解

图片来自FireBall原创

之前已经讨论过:开放世界的区域连接方式——要么两区域以一个自由的接触面连接,要么两区域的接触面有多个固定的、自由进出的出入口。

我们可以看到,摩天大楼区和中心地下广场区的连接方式是自由的接触面,但其它区域接触面仅有1~2个固定出入口——这远远算不上多。

结论:在出入口维度,摩天大楼区、中心地下广场区的连接更有开放感,其它区域连接更偏箱庭感。

b. 路线体验--“方向性的开放世界路线体验”

最核心的部分。什么是开放感?开放感怎么做?我想每个做开放世界游戏的关卡设计师都思考过这个问题,作为一个被要求在箱庭关卡中营造开放感的设计师,这个问题更让我头疼。在这里我想讨论一下这两个问题。

1. 什么是开放感?某一时刻的画面让玩家有一种身处于巨大、开阔空间的自由体验。

在关卡布局中玩家眼前的目标、玩家脚下的路线特点、玩家周围的体块、玩家当前的移动方式是最重要的四个设计点。目标经常变动,下图是只拆解狗镇各子区域的后三点。

狗镇子区域路线体验拆解

图片来自FireBall原创

实际体验中,狗镇的摩天大楼区、中心地下广场区、富人山庄区的主路网开放感很强。贫民窟工厂区、山顶科技中心区的主路网比较强,体育场则是室内区域,没有开放感。

2. 开放感怎么做?目标+路线特点+周围体块+移动方式的组合能带来不同的路线体验

能看到远处的路线比能看到远处的地标更有效——这说明它是可以达到的目标,当然两者并不冲突。

我们来分析以下几张图的感受,以此来讨论一下这四个设计点,请代入玩家连续移动的视角,而不只是把它们当成几张静态的摄影照片!

图1

图1:这张图拍摄于宝石青的顶层,能直接看到远处的海洋和隐隐约约的大坝、上方的天空。右侧的海岸有建筑群,但我明显处于更高的位置,在远处有直指天空的特效。

开放感:90分

远处的多个目标+自由路线+开放空间+高速移动能力。

起点:近处的各个角度都没有大型体块遮挡我的视线,这是一个开放空间。我处在一个相对很高的位置。

目标:我可以看到远处的目标,并且不止一个 (印有02的高楼、超远处的特效光柱等),我可以自定义的选择目标。

路径:路径非常清晰--我可以看清远处的车道,并且这些路径指向目标。可看到的路径非常自由:我可以使用快速移动工具移动,而且路径有许多条。

备注:GTA5的体验接近这张图。100分的开放感下面也有提到---刺客信条的鸟瞰点。

图2

图2:这张图拍摄于体育场上方,我们按照镜头高度分别看一下。高于镜头是半开放区域,能看到清晰的天空。等于镜头是半开放区域,能看到近处的金字塔、远处的圆形建筑、有特效的建筑、以及背景高楼,低于镜头是封闭区域,能看到通往远处的长公路+发光的车、还有围成边界的大量中层建筑。

开放感:80分

起点:高于/等于镜头高度时,右侧巨大的体块遮挡我的视线,这是一个半开放的空间。

目标:目标很有层次:高中低,近中远,左中右。最核心的是4个:近处大金字塔、右侧特效大楼、下方红色车流、左侧圆形大楼。我仍然可以自定义目标,但是流程引导更强,我更倾向于大金字塔。

路径:路径清晰:我可以看到路径,但没有延申到目标。可看到的路径是长直宽的:我可以使用快速移动工具移动很远的距离,移动时路径两侧的体块不会过于压迫我,不过移动方向受限于路径形状。

备注:刺客信条2 佛罗伦萨爬到居民区楼顶的体验接近这张图。

图3

图3:这张图拍摄于中心地下广场区地面,能看到前方是延申到地平线的路线,暗示着无穷无尽的远方。左右两侧是两个有斜面的建筑,它们的上面露出了远处的圆形建筑和特效大楼的一角。照片的上方则露出了大片的天空。

开放感:70分

起点:图片前方和上方是完全开放的,左右两侧封闭大半,视觉被引导到正前方。这是一个半开放空间。

目标:我可以看到前方延申到极远处的路径,这个目标吸引我继续向前走。远处还有几座桥梁,我可以随时下车,更远处还有几栋我不知道怎么到达的建筑。

路径:路径是长直宽的:非常适合开车——既有刺激的速度感也方便欣赏两侧的风景,更重要的是节省了我移动的时间。

备注:地平线 (赛车)小镇/山地越野的直线赛道体验接近这张图。

图4

图4:这张图拍摄于贫民窟工厂区地面。这张图是通过暗示来塑造体验的。我并非处于一个开放空间,但前面的光和圆球建筑暗示我马上要离开这个逼仄的空间,进入一个新的、更开阔的空间。

开放感:60分 (下限)开放感的底线:远处的单个目标+长直的路线+隧道空间+基础移动能力。

起点:我周围上下左右都是封闭的,但前方敞开。这是一种类似隧道的空间。

目标:前方的光亮和远处的圆球清晰可见。我想立刻向前走。 (备注:夜晚时再往前走一点能看到大金字塔的超高光线特效。)

路径:路径是长直的:路径不允许开车,但是长直的特点保证了我能看到远方的目标。

图5

图5:这张图拍摄于贫民窟工厂区地面。我能看到前方的高楼,近处的机械臂,远处的天空和隐约露出的楼房。前方的建筑阻挡了我的视线延申,周围的环境像四面围墙包裹着我,但好在天空是敞开的---这让我能在围墙中喘一口气。

开放感:40分 (偏向箱庭/线性)

起点:左右两侧都有巨大的体块遮挡。这是一个半开放空间。

目标:近处有一个拱形门,吸引我往前走。中距离有一个楼房,我看不到远处的目标。

路径:路径长直宽都不占。虽然能开车,但非常拥挤。我能清晰看到道路的弯折并消失在机器后方。

备注:移步换景----中近距离的空间设计艺术---箱庭和线性关卡最爱的空间体验。玩家每走几步都有不同的构图,但这和开放感无关。

图6

图6:这张图拍摄于贫民窟工厂区地面。前方有几栋巨大、发光的建筑,周围也是各种器械和建筑,我完全看不到天空,像是被关在一个立方体中。不过前方的目标很吸引人,短时间内这减少了我对周围环境的关注和压抑感。

开放感:20分 (箱庭/线性)

起点:左右、前侧的巨大体块围合成一个区域。这是一个封闭空间。

目标:近处是一些发光的体块,吸引我的目标。这个目标的吸引力远大于路径,我不太可能继续沿着路径转角离开。

路径:路径仅能单人行走,并且在转角消失。

总结:以上几张图的开放感从直观的开放空间 (图1)逐步降低到用心理暗示塑造开放感的隧道型空间 (图4),再到用天空减少压抑感的面向上方的半开放空间 (图5)。最后降低到用前方强引力的目标减少压抑感的封闭空间 (图6)

最后再重复一下四个核心设计点:远处目标+路网特点+路网周围空间+移动方式。狗镇的主路网绝大部分都是符合这个规则的。

下图是更清晰的主路网。这是我用白盒复刻狗镇的核心结构,其中黑色的是主路网。

狗镇白盒俯视图和透视图,除贫民窟工厂区的部分区域外,主路网的设计是很规整的。图片来自FireBall原创

3. 什么是方向性的开放感?为什么要这么做?方向性的开放感:玩家在关卡某位置时,镜头转向某个方向才有开放感,其它方向则没有。原因:布局向流程让步——其它方向在狗镇中需要支持高设计密度。

上面几张图中,全方向的开放感 (图1)当然比方向性的开放感更直接。那么我们为什么不将关卡做成图1呢?甚至更极致一点,干脆做成刺客信条的鸟瞰点体验好了——不只是360°的平面开放感,而是720°的立体开放感,这是100分的体验。

刺客信条系列鸟瞰点体验,鸟瞰点720°的球面角都能提供开放感。图片来自网络

在这里我又需要小小的偏个题:关卡设计师最核心的设计内容是什么?我认为是:关卡布局和关卡流程的平衡——在时间轴上控制空间的开放节奏。

在现在的行业细分下,单纯的空间设计和流程设计都有更专业的职位——关卡美术和任务设计师。关卡设计师如果设计时仅专注视觉效果或某个设计节拍的有趣,很容易遇到自己的设计在后置流程中被大改的情况——毕竟他们更专业、也是最终落地人。

所以关卡设计师越来越需要思考这两者间的缝隙:如何用流程控制关卡布局的开放,如何让空间布局强化有趣的设计节拍。否则很容易沦为项目的执行角色:关卡的Bug遍历者、Loot布置大师、各种资源的装配工、编剧LA任务三方诉求的传话人。

狗镇的优秀也是因为找到了独特的平衡点,而不是全力追求开放感或者复杂箱庭的探索感。

再回到刚才的话题:为什么不追求更极致的开放感呢?因为关卡布局为关卡流程做了让步。狗镇希望尽可能的提高设计密度,这样至少有两个好处:

第一,强化玩家对关卡的情感。单个地块的占地面积更小,垂直层级更多,这样同等面积就能用故事和任务流程塑造更多的地点,玩家对关卡的感情就会更深。未来用低级任务、随机事件填充关卡就更容易被接受,甚至单纯逛街也是一种享受。

第二,探索感更强。复杂的空间结构更容易做隐藏的设计——无论是隐藏空间、隐藏收集品、隐藏任务、隐藏叙事。这和箱庭的设计思路相同。这种设计成本低廉但效果却很好。

最后看一下狗镇的方向性开放感是怎么设计的:

两个核心思路:一是沿主路网方向做长、直、宽的路线;二是利用高--低的高度差。

狗镇的立体结构可见下图:中心低,四周高。图中从上到下分别是高--中--高。如果算上主路网是高--低--中--低--高。这种设计绝不是灵光一现的,而是深思熟虑的结果。

狗镇白盒俯视图和下方表格地点位置

图片来自FireBall原创

备注:我在思考狗镇时,越来越发现狗镇和AC2的体验是非常相似的。狗镇依靠高速移动的汽车机制设计长直宽的主路网,依靠地形/建筑高度差做180°的开放感。

AC2的城镇则利用垂直向的定点攀爬机制设计大片相同高度的房子 (这能让玩家在房顶获得360°的开放感)、设计超高的鸟瞰点 (720°的开放感)。箱庭和开放世界的体验融合基础我想就是独特的空间移动机制。

AC奥德赛的移动机制虽然更强:几乎无限制的攀爬能力。开放感也更胜一筹——除以上两点外,还有大空间原野、海洋的开放感。但流程设计过度向布局设计倾斜的体验真的更好吗?

过大的地图导致我很难对某些地点有很浓烈的情感:即使是雅典和老家,也着墨不多,这让我更难容忍满地图的问号。鸟瞰点和营地体验也极端同质化:毕竟攀爬不受限,针对垂直维度的思考也失去了意义。

这样想来,AC系列的衰退或许也并非只是由于角色的政治正确争议和rpg系统的“变味”。更深的原因在更早前就被埋下:为了追求极端的视觉表现,AC的关卡设计思路失去平衡,无法匹配空间移动机制的提升,游戏单纯变的不好玩了。

这真是让一个AC粉丝痛苦的判断。

4. 方向性的开放感所带来的问题和解决方案

没有设计是没有短板的,这个设计思路也一样。在我制作狗镇核心结构的白盒过程中,注意到一些重要的体验问题。之后重回游戏看制作组的解决办法,愈发赞叹制作组的才华。在此讨论两个问题:

i. 如何不迷路:“地标设计优先”

关卡中,玩家如何定位现在的位置一直是重要问题。开放世界一般会在区域中设计地标属性的POI,玩家通过画面中地标的大小、面朝自己的方向来确认当前位置。

地标在空旷的空间非常好用,但现在我们的视野是有方向性的,此外都市开放世界的画面有更多细节来分散玩家的注意力,这都会大大削弱传统地标 (高大建筑、特殊雕塑)的吸引力。

而且相比于开放世界,这个关卡更小。开放世界关卡的路网中,地标确认方向就完成了大部分作用,确认位置的需求并不苛刻。但在狗镇中,向路标多开十几秒车意味着我几乎跨越了半个关卡 (车速15~30m/s)。这要求地标不仅要确认方向,还要确认距离。

最后开放世界有天气和日夜的转换,黑夜会降低视距,让白天的路标不再显眼,所以我们需要针对黑夜的目标。

那么如何在狗镇中让玩家通过视觉定位位置呢?

在这里只写结论:

(1)增加路标数量,尽量让玩家在绝大部分主路网中都能看到,并且不离玩家太远。

(2)精心排布路网的角度和地标位置,让玩家一次只能看到1~2个路标,分别在中距离和远距离。

(3)白天和黑夜设计两套路标,强化路标间的视觉差异。使用不同的基础形状做白天的视觉引导,使用不同颜色的特效做黑夜的视觉引导。

(4)将这些路标作为地点塑造的核心。它们是关卡世界观的核心,要在多个任务中出现反复强化记忆、此外还要在流程上做好空间的分段开放设计。

(5)分级设计路标。前后、左右方向各用一个高级路标作为核心。 (前后--0级路标--大金字塔,左右--1级路标--宝石青大楼)然后再分段设计中低级路标。

ii. 长直路移动如何不无聊:“快速移动机制及与动态构图”

玩家是不能接受一次性跑图很久的!开放感的长视距一定导致目标间的长路径,这时就需要快速移动机制的完成这段路径。狗镇的快速移动机制有传送点和载具。我们只讨论提供连续体验的载具。

载具的速度上面已经提过:15~30m/s。相比于冲刺速度7m/s,提高了2~4倍。但即使最快速度开30s,也只是相比于狗镇长度的一半。如何让这段空间移动体验更出彩呢?这就需要动态构图了。

动态构图:玩家移动时画面的构图变化,速度越快越明显。我举一个现实的例子:人在火车上时,路边的行道树和栏杆会快速的掠过窗口,这种视觉体验相比静态的原野更有节奏感。

狗镇中有三种手段:

(1)画面左右两边的动态构图:玩家经过体块时 (建筑/树木/电线杆),它们会从画面偏左/偏右的上方掠过到下方,产生一种动态的画面体验。

(2)画面上下两边的动态构图:玩家经过拱门时 (门/立交桥/电线),它们会从画面中心的上方掠过到下方,产生一种动态的画面体验。

(3)特殊情况:玩家在马路上遇到其它载具,它们可能从画面中心的下方掠过到上方 (玩家被超车),也可能相反 (玩家超车或相反车道的车经过)

以上就是我对狗镇主路网的一些思考。洋洋洒洒写了很多,感谢你能看到这里。后面是三明治式设计的最后一层。

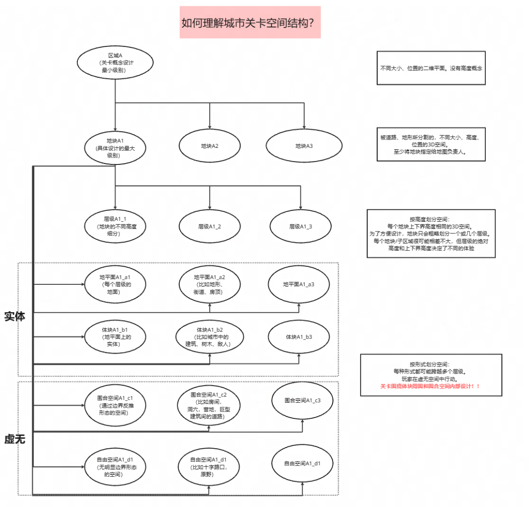
地块/POI层级:"箱庭式地块空间"

这是三明治式设计的最后一层。地块是最终落地的关卡空间。它是一个有高度的三维空间。重新用这张图回忆一下地块。

线性关卡、箱庭、开放世界的区别

图片来自FireBall原创

地块/POI不是关卡,它是关卡的容器。某个地块可能是一个关卡的一部分,也可能是多个关卡的集合。

我们从它的空间结构、流程设计两方面讨论一下狗镇地块的设计思路——下面均以摩天大楼区的宝石青地块为例。

a. 地块空间结构设计分析

狗镇地块布局设计特点:一个地块至少设计3层不同高度的“层级”。层级的形式与高度设计是核心。一个子区域的地块的设计思路趋同。

如何拆解复杂的地块空间?

我习惯用层级、地平面、体块、围合空间、自由空间5个名词拆分地块。

一个地块由地平面和上方体块构成实体,其余的空间可被分为两类:有明显实体边界的围合空间和无明显实体边界的自由空间。

此外,我们再引入层级概念来辅助拆分垂直结构。通常围合空间、实体周围的自由空间可以更好的作为关卡容器。

一种空间结构的拆解方法

图片来自FireBall原创

以宝石青体块为例:下方是按照上方规则对宝石青的地块拆解。

宝石青地块三视图拆解

图片来自FireBall原创

下面是具体分析:

1. 大量的层级数量可提升设计上限。宝石青足足有6个层级高度——这远超狗镇平均3层级的基础设计规则。更多的层级数量允许制造更多种垂直体验,并且有更多的空间可以利用——这两点都有利于设计者对地点的塑造。

2. 独特的层级高度允许塑造更独特的体验。04--06层级是宝石青地块的特点。04的隧道层提供一种全封闭式的体验。05则提供一种悬空的建筑内部体验——上不见顶,下不见底。06则提供超高层的视野体验,玩家在这可享受极佳的风景。

3. 箱庭式的围合空间连接设计。宝石青地块有大量的围合空间,它们很符合箱庭的特点:独立空间多,空间之间有复杂的连通性。宝石青围合空间的连接有两种情况:i.开放空间---连接处没有上锁的门,但连接路径较少。ii.上锁空间--通过任务流程锁控制门的打开与关闭。

4. 不同的空间形状适合不同的功能。请看上方表格“地块前视图和左视图”,高楼缝隙和营地的对比。两者都属于城市尺度,一个细而高,一个宽而低。显然前者更偏向视觉表现:因为垂直移动手段较弱,反复抬头体验也不好。后者更偏向成为一个玩法空间。 (仅仅是偏向,实际上垂直空间做探索效果很好)

5. 不同的空间尺度带来不同的视觉体验。请看上方表格“地块前视图和左视图”,两种不同尺寸的高楼缝隙。两者的形状比例相差不大,一个更高更宽,一个更窄更低。前者是城市的尺度,后者则更像是小镇的尺度。前者带来城市的宏大感,后者则充满了压抑。 (这也表现了赛博城市的一体两面)

6. 利用空间围合方式设计空间转换节奏。请看上方表格“地块前视图和左视图”,营地内部和外部。空间的转换节奏是非常重要的,一直呆在一种空间会很无聊!外部的半开放营地内部也有很多顶部封闭的空间,这种不同空间的转换会让玩家的画面动起来 (动态构图),也能切换玩家的心情。

宝石青地块的空间体验是非常多样化的。原因我们在上方已经总结:空间数量、空间位置、空间连接方式、空间形状、空间尺度、空间围合方式。很难想象一个200m*200m*400m的空间能设计出如此多的不同体验的空间,正是这些优秀的空间布局设计配合优秀的空间开放流程,才让玩家如此难忘宝石青。

以下是几个围合空间的截图与位置:

宝石青地块其中的某些围合空间

图片来自FireBall原创

1-地块间的高楼缝隙

图片来自2077狗镇截图

2-宝石青地块内部的高楼缝隙

图片来自2077狗镇截图

3-营地外部-图片来自2077狗镇截图-经典的双层营地,整体是半开放空间,但也有大量的封闭空间可进入(营地帐篷)

4-营地内部-图片来自2077狗镇截图-从3进入后、场景美术、光照都瞬间改变。

b. 地块流程设计分析

狗镇地块流程设计特点:一个地点 (地块/POI)的所有设计空间不会一次性全开放。而是拆成一直开放的基础空间+可探索的隐藏空间+多次任务流程阶段开放的一次性上锁空间。

这是狗镇针对如何增加空间利用率的思路:空间随不同任务分次开放,新的空间既能保证任务的新鲜感,又能进一步塑造地点。

宝石青地块一共涉及3个任务,下图是任务中空间的开放节奏:

0. 大世界探索

1. 主线--买定离手

2. 主线--话事

3. 支线--新兵的一天

宝石青地块围合空间开放节奏

图片来自FireBall原创

可以看到建筑外部是大世界探索部分,建筑内部是任务流程部分。越高级的任务为其开放的上锁空间越多,此外高级任务还享有特殊的出入口。

玩家初始时觉得它只是一栋与众不同的大楼 (又高又大、外部有大量的卫兵),随着任务的推进,玩家逐步了解到宝石青的豪华和它对幽冥犬的重要性。每次都会对地点、人物、势力有新的认知,这就是对地点的塑造。

很多开放世界游戏习惯于让空间沦为背景墙,或仅在初次游玩时会利用流程控制空间的开放节奏。这样玩家在完成低级任务时难免会有倦怠感,情绪也不会一次次加深。

03

后记

以上就是我对狗镇关卡的思考——关于“开放世界的三明治式设计”的全部内容了。最后来重复一下重点:

首先是区域层级的箱庭式设计:设计少量的出入口和足够有趣的门和其它开放世界区域相连。

其次子区域层级的开放世界式设计:思考如何利用空间移动机制设计“方向性的开放感”。不要追求过于极端的开放感影响地块的多层设计,也要小心过强的空间移动机制导致关卡布局和关卡流程的失衡。

最后是地块层级的箱庭式设计:每个地块至少设计三层空间,重点设计其中的层级和围合空间。此外空间随流程分次开放,逐次加深对地点的塑造。

写到这里时我的感受颇为复杂,对狗镇关卡的思考几乎花掉了我两个月来所有的休息时间,所做的工作远不止这一篇文章。其中遇到的困难和挑战也远远超出最初的想象,好在最后坚持下来完成了。

感谢在这两个月中支持过、安慰过我的朋友,也感谢在我身后和右边天天督促我完成的同事。当然,更要感谢2077项目组能为游戏玩家带来如此出色的关卡,这样优秀的关卡是我从业动力的源泉。

游戏葡萄招聘内容编辑,

相关内容

热门资讯

玩家必备教程,金花房卡在哪有这... 微信游戏中心:牛牛房卡购买渠道,打开微信,添加客服【160470940】,进入游戏中心或相关小程序,...
原创 T... S15全球总决赛瑞士轮经过几天的比赛后,目前FNC和PSG两支战队淘汰,AL和KT晋级8强,剩下的队...
重大通报,微信斗牛牛小程序叫什... 微信游戏中心:哪里有卖微信炸金花房卡,打开微信,添加客服【44346008】,进入游戏中心或相关小程...
两分钟讲述,哪里有卖微信炸金花... 微信游戏中心:微信斗牛房卡链接使用方法,打开微信,添加客服【86909166】,进入游戏中心或相关小...
玩家必备教程,微信炸金花房卡怎... 微信游戏中心:微信金花房卡找谁拿,打开微信,添加客服【15984933】,进入游戏中心或相关小程序,...
终于懂得,炸金花房卡专卖店联系... 微信游戏中心:牛牛房卡卖家联系方式,打开微信,添加客服【160470940】,进入游戏中心或相关小程...
三国杀:叫地主很为难?看到他们... 大家好,这里是你们的老朋友手杀菌!斗地主在游戏当中是非常热门的一个模式,但是有很多玩家都不敢尝试,尤...
今日推荐,在哪里买炸金花房卡便... 微信游戏中心:金花房卡平台购买联系方式,打开微信,添加客服【15984933】,进入游戏中心或相关小...
玩家推荐,炸金花房卡链接在哪弄... 微信游戏中心:微信群链接牛牛买房卡,打开微信,添加客服【160470940】,进入游戏中心或相关小程...
一分钟普及,金花客服代理房卡获... 微信游戏中心:牛牛房卡批发市场,打开微信,添加客服【15984933】,进入游戏中心或相关小程序,搜...
终于懂得,微信链接金花房卡怎么... 微信游戏中心:买房卡的金花房代理联系方式,打开微信,添加客服【160470940】,进入游戏中心或相...
玩家必备攻略,微信炸金花模式创... 微信游戏中心:微信斗牛房卡如何购买,打开微信,添加客服【86909166】,进入游戏中心或相关小程序...
普及一款,金花房卡找谁买划算,... 微信游戏中心:微信斗牛房卡如何购买,打开微信,添加客服【15984933】,进入游戏中心或相关小程序...
房卡必备教程,微信牛牛房卡要怎... 微信游戏中心:金花游戏房卡怎么获得最简单方法,打开微信,添加客服【44346008】,进入游戏中心或...
游戏指南,微信牛牛房卡招代理,... 微信游戏中心:金花链接房卡找谁买,打开微信,添加客服【15984933】,进入游戏中心或相关小程序,...
游戏指南,牛牛链接房卡那里有,... 微信游戏中心:金花房卡链接怎么购买,打开微信,添加客服【160470940】,进入游戏中心或相关小程...
全攻略普及,微信拼三张房卡怎么... 微信游戏中心:可以自建房间的金花房卡详解,打开微信,添加客服【86909166】,进入游戏中心或相关...
原创 S... 各位LPL的观众和英雄联盟召唤师大家好,这里是天下游戏汇。 S15全球总决赛在今天是结束了第三轮比赛...
原创 S... 万众瞩目的英雄联盟S15全球总决赛,将于10月14日正式拉开帷幕。全球战队,为争夺全球最强的名头,将...
CAC2025:Legacy ... CAC2025总决赛落下帷幕,巴西战队Legacy经过五张地图的鏖战,以总比分3-2力克法国劲旅3D...