它一直很清楚自己是谁。
文/秋秋
你说什么,《地下城与勇士:创新世纪》居然要做「吃鸡」了?
11月22日的2025年度发布会上,《地下城与勇士:创新世纪》 (下称DNF)除了官宣意料之中的「狄瑞吉团本」和新版本规划外,居然还掏出了两个足以颠覆本体的大家伙:
一个是国服主导研发的18人同屏PVP大逃杀玩法「次元对决」:独立的赛季制、未来还有共创和赛事……这架势,不亚于当年DNF推出决斗场;

另一个则是DNF小游戏系列玩法平台「次元工坊」:此前DNF爆火的小游戏「猪猪牌」,就将作为其首个玩法常驻,该平台同样独立更新,会陆续推出更多小游戏——可以说给单线养成的DNF,又开了一条休闲线。

看到这我不禁想问:作为一款运营17年的老产品,DNF是不是有点太能折腾了?
他们做「狄瑞吉团本」这种情怀内容,延续一下「假猪套天下第一」等经典玩家记忆点的动作能理解,毕竟这是安全牌。
可问题是,在长青逐渐成为行业共识、厂商普遍对创新祛魅的当下,DNF放着这么多老东西不做,为什么要去搞这些看似反常的大动作?
而且这似乎成了他们的习惯:从推翻世界观的「大转移」,到重构玩家体验的团本时代,再到今年重做全职业1126个技能……DNF好像从来没有包袱,永远在折腾的路上。

全职业技能重做
更气人的是,它越折腾越稳,玩家也吃这一套。今年重力之泉版本后,游戏回流用户超过500万,日活回升了60%——凭什么?难道真的只是因为它家底够厚、老本够多?
在我看来,答案没那么简单。
01
长青产品,能不能吃老本?
在展开话题前,我们得先明确一个概念:什么是一款游戏的「老本」?
在我看来,这个东西分为两层:
第一层是玩家观念里比较直白的情怀内容、IP记忆点,就是那种只要打出来就能获得不错效果的「面子」——比如DNF里的赛丽亚、魔界人、井盖、西装打团,以及这次的狄瑞吉和「假猪套天下第一」;

17周年庆的魔界人主题线下活动
第二层则是研发视角下,产品积累并得到验证的核心玩法、团队工作流、运营思路、游戏玩家生态等可以被称为方法论的「里子」。比如DNF的「动作之魂」、职业技能特色、深渊掉宝玩法、喜欢玩梗的玩家生态氛围等等。

今年游戏回归了深渊掉宝玩法,
一定程度上刺激了玩家回流,没错,有我
从结果来看,DNF显然在IP和方法论「两头吃」,而且展示了如何「高级地吃」。
这第一种吃法,也是最高级的吃法,就是 把玩家当作「老本」。
这一点在这次发布会上体现得淋漓尽致。以前很多游戏容易陷入「教玩家玩游戏」的怪圈,但DNF明显身段更低,更听劝,也更懂国服玩家要什么。

DNF国服发行制作人Robin
发布会上最超出玩家预期的,是Neople CEO尹明镇突然「闯入」现场,免费送出可自选的游戏顶级太初装备。这种简单粗暴的奖励和突然的登场形式,可以说是对玩家情绪最直接的回应——少画饼,多给福利。

再比如将于12月11日新版本的更新内容,也体现了DNF对玩家痛点的全面优化和改进:
这其中最能调动玩家情绪的,还是职业暗帝 (暗殿骑士)的全面重做,从立绘到动画再到技能,而且是国服首发重做——相关视频弹幕和评论区几乎都是赞叹「DNF再次伟大」;

其次,游戏固伤职业 (如红眼、修罗)玩家一直有执念的「独立攻击力」上限问题,也即将迎来修改,以后玩家强化增幅也能加独立攻击力,进一步打通了角色成长天花板;

加上调整全职业数值结构、改善辅助职业、删除勋章系统减负、优化UI界面等一系列操作;

帝国骑士

光职者-蓝拳使者(女)
以及玩家期待已久的全新职业女蓝拳、帝国骑士,和拿出诚意满满的春节版本福利……你会发现,DNF的运营策略一直保持高强度跟玩家交流、总结、优化的节奏。

新春礼包装扮PV
且从这次发布会的情况来看,国服团队在研发侧拥有了更高的话语权。这次发布会就是由DNF玩家的老朋友、游戏国服发行制作人Robin亲自主持和讲解,为大家送上了包括但不限于上述内容的干货和福利,可见国服团队确实将玩家摆在了很高的位置,从思路到落地,一直紧扣国服玩家的核心需求。

而第二种吃法,则是 「旧瓶装新酒」:用最新的玩法容器,承载经典的内容IP。
就拿这次年度发布会上的狄瑞吉团本来说。它并没有沉溺于讲述狄瑞吉当年的剧情,而是将重点放在了玩法的全面翻新上。
狄瑞吉团本延续了雾岚黄昏战多人同屏、独特副本机制等设定,还加入NPC队友保护玩家、中立单位搅局、玩家自由移动和召唤队友等设定,以及「灾厄逆转」这样多种反转的技能,整体给人感觉更自由、更具策略性。

你看,情怀内容只是叙事基础,狄瑞吉团队的故事、玩法、体感等核心体验,却是端游多年团本研发经验的集大成与再突破。
从玩家反馈来看,他们的期待也不只是怀念过去,更是因为相信官方能基于过去的成功经验,带来超越过去的体验。
这种「旧瓶新酒」的策略,在两大创新内容上体现得更明显:
一是大逃杀玩法「次元对决」。
该玩法在表现层面独树一帜:18人同屏、更大的无缝游戏地图而非小房间串联、独立的角色体系和平衡性、肉鸽玩法……相比游戏传统决斗场的1V1、3V3,这种与人斗的创新,在DNF历史上堪称史无前例。


再加上它也并非官方临时起意,简单做个版本内容。其背后不仅是国服团队主导、深度参与游戏研发的协作模式升级,更有DNF历史经验的投射。比如游戏2013年推出热门限时玩法「挑战生化禁区」,就是独立平衡下的「生化模式」多人PVP。

往后看,「次元对决」打算做常驻玩法、赛季制更新,共创内容和赛事,也意味着它将补全决斗场的短板,成为DNF PVP玩法的全新长线增长点。
其次是自研玩法平台「次元工坊」。
该平台可以说是国服专属的小游戏开发平台,不仅有「猪猪牌」,以及12月即将推出的「是男人就下一百层」玩法等新游戏,甚至还能研发成长体系、装备指引、AI助手等周边系统,平台本身的研发能力和延展性相当成熟。

「猪猪牌」玩法类似《小丑牌》,但融入了很多DNF特有元素
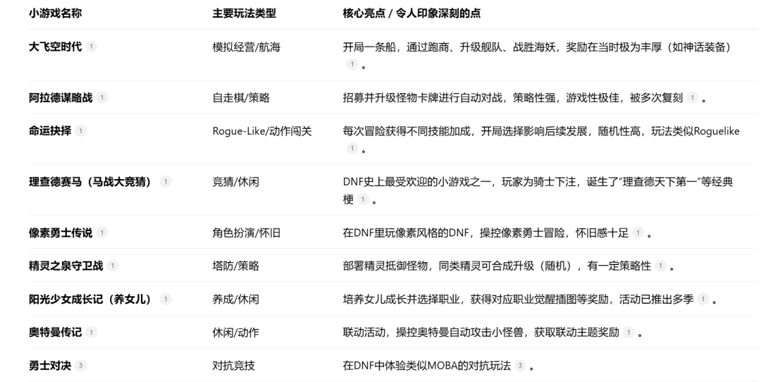
同时,应该很多玩家都知道,DNF 17年来推出的小游戏不计其数,比如大富翁、捉宠养宠、模拟经营、卡牌对战、派对游戏……其中不乏爆款,如果这些限时玩法,都能通过复刻或创新常驻在「次元工坊」,那无论对产品还是玩家来说,都是一个有更多可能性的未来。

AI整理的DNF部分小游戏,仅供参考
因此我们可以得出一个结论:DNF「吃老本」,不是为了用过去的内容留住玩家,而是给过去的玩家,更多关于未来的想象。
基于发布会内容,我甚至有两个大胆的推测:
第一,中韩研发协作已进入深水区。此前已经上线的「猪猪牌」,以及即将上线的大逃杀玩法都属于国服独占内容——由此来看,DNF未来会重视国服玩家意见,带来更多符合国内玩家口味的定制内容,给游戏带来更多可能性和长线信心。

第二,DNF的产品形态正在进化。游戏即将推出的常驻玩法和小游戏平台,说不定能让产品,从过去多依赖数值膨胀、等级扩充、职业觉醒的单行道,逐步过渡为有更丰富产品内容和发展路线的复合形态。
在我看来,这些面向未来的想象空间,要比单纯纠结DNF过去是不是吃老本,怎么吃老本更有意义一些。
02
比起战略选择,战略定力更重要
这也是接下来我想跟大家聊的东西:抛开表面的复刻或创新等具体策略,DNF能长青至今,更核心的东西是什么?
可能会有人说是玩家,及其创造的文化。
这没错,也是过去我们经常展开的话题:玩家生态始终是DNF的立足之本,也是这款游戏能跨越周期、长青至今的关键。
这一点在狄瑞吉这个IP符号上体现得尤为明显。这次发布会之所以要把狄瑞吉抬上来,是因为它承载了太多DNF玩家的情怀记忆:为当年的玩家贡献了包括但不限于红屏炸团、刀疤鼠、魔笛使者、二百五套等记忆犹新的内容,以及出圈的痛苦之村列瑟芬BGM、让众多网友狂欢的名言「假猪套天下第一」。

但抛开这些比较特殊、感性的东西——毕竟我们也不太可能再造一个DNF这么大的玩家生态。如果我们更务实一些,找一找更底层的产品侧通解呢?
还是拿大逃杀玩法举例。它的高调推出,其实释放了一个产品战略信号: DNF从未放弃对PVP和游戏动作性的追求。
可能有玩家能感受出来,随着DNF职业和技能数量的爆炸式扩充,游戏传统1V1决斗的平衡性维护难度也呈指数级上升,哪怕DNF是首创天平数值平衡系统的游戏,也实在救不回来格斗游戏的通病——想继续做PVP,就必须打破底层逻辑,寻找新的规则。

DNF决斗场部分平衡机制
在我看来,大逃杀就是其中值得一试的解决方案:它目前已经不是射击游戏的专属,能展现游戏的动作性,且在平衡、策略和随机等维度的扩展性更好……目前还有待验证的,是等玩法真正上线后,看官方怎么在大逃杀玩法中,打出DNF的特色。

我对此持乐观态度。因为DNF核心的职业特色,天然符合射击游戏的「英雄设计」,且它的动作性在横版2D中也找不到什么对手……更重要的是,17年各种PVP玩法和活动的潜移默化,让玩家建立了一种认知:只要动作味儿对,DNF做什么好像也没有那么离谱。

从这个案例扩大到DNF产品整体,你应该会得出类似的结论:DNF最难能可贵的,是「保持自我」的战略定力。
就像上面说的,他们很坚持游戏的PVP、动作性,希望能用新东西将这份核心体验重新发扬光大。
按照这个逻辑往回看,你会发现DNF一直在坚持这种定力:做决斗场是为了凸显格斗魅力、画面几度升级却仍保留像素颗粒感、装备驱动始终是游戏的核心养成体系、高难副本体验从60级伴随到现在、哪怕是技能重做,也是为了保持DNF最珍贵的职业特色……

最新的装备积分机制,可以说把装备养成的价值发挥到了极致
一路走来,DNF折腾的很多东西,都可以说是基于其核心体验的深化或延续,这些无关情怀或创新,而在于味道对不对。所以哪怕DNF某个版本、某个玩法没做好,玩家也很少说「这不是DNF」。

暗夜使者立绘:当年死灵觉醒立绘,也是葡萄君回坑的原因
做任何决策前,先搞清自己是谁。这是我觉得这是很多产品在追求长青时,最需要坚持的东西。
再从产品层扩大到IP,你会发现这份保持自我的价值,可能比我们想象的更重要——这为DNF后续的产品矩阵,构建了更坚实的IP基础。

目前DNF已经形成了相当丰富自洽的IP宇宙资料站
正因为端游17年如一日地强调核心特色,DNF手游才能通过对IP核心特色的理解和现代化改造,实现跨越周期的成功;《地下城与勇士:对决》《地下城与勇士:卡赞》等衍生作,才能有扎实的世界观铺垫和高标准的动作性、职业特色设计;《阿拉德战记》等更多IP动画、影视内容等,才有故事可讲。


《地下城与勇士:卡赞》
如果端游没有战略定力,没能保持和扩充IP的故事深度(这次狄瑞吉团本,也是对游戏使徒设定、世界观的补全), 也不再坚持看似过时的像素风、横版格斗、动作性、职业特色,在17年的发展中走了样,那整个IP大厦的地基都会动摇,更别提跨越周期的生命力了。

Neople公司CEO、DNF制作人、IP总监尹明镇发布会祝贺视频
就像「假猪套天下第一」这个梗。
在当年,它或许只是一次玩家社区的玩梗狂欢,是游戏巅峰时期的一个切片。
但十几年后再去回顾,你就会发现真正「天下第一」的,或许并不是那个切片,而是游戏依然能始终如一、源源不断地创造更多「天下第一」的能力。

狄瑞吉
说到底,DNF能火17年,能展开无数面向未来的可能性,就靠一件事:它一直很清楚自己是谁。
有了这个一切的基础,它才敢去做玩法创新、情怀复刻、玩家文化、IP叙事这些更上层的内容。
这也回答了文章最开始的问题:为什么DNF能够折腾这么久,还这么火、这么稳,因为那些看似离谱的操作,本质上都是产品底色的延伸。它会让玩家第一眼觉得离谱,但上手后会感叹: “嗯,这很DNF。”

对其他厂商来说,DNF很多上层的策略难以复制,具体的打法可能也不是很新鲜;所以很多时候去聊本质,去聊可以让行业参考的通解,最终还是要回到比较务虚的层面:
我是谁?凭什么让人需要我?
抓住这些本质的东西后,再去聊具体打法,或许会更踏实,也更清晰一点。
游戏葡萄招聘内容编辑,