荣耀WIN系列定档12月26日发布,多位博主提前揭秘实测信息,性能释放超乎想象。安兔兔跑分440万打破行业纪录,《原神》《星穹铁道》游戏满帧运行,小白测评、极客湾、新评科技等博主点赞其超强性能,锁定“年度电竞夯机”。

作为荣耀首款“WIN”系列产品,荣耀WIN实际性能表现如何?先来看配置,核心搭载第五代骁龙8至尊版处理器,安卓阵营最强性能选择,极限释放潜能,搭配LPDDR5X 至尊版和UFS 4.1的存储组合,组成“顶配电竞铁三角”,成为当前安卓性能天花板。
实际使用体验上,多位博主给出实测数据表现,性能释放甚至超过外界预期。小白测评给出数据库5.0实测数据,荣耀WIN在《王者荣耀》平均120帧满帧运行时,1%Low帧120,功耗只有4.4W,机身最高温度35.9度,毫无压力。面对《星穹铁道》重度压力,仍然做到59.9帧接近满帧运行.1%Low帧58.4,功耗7.7W,机身最高温度也只有45.6度。小白测评给出评价是“温度突出、游戏表现亮眼”。

另一位头部博主极客湾Geekerwan也给出测试结果,在《鸣潮》重度游戏测试环节中,荣耀WIN交出近乎满分答卷。平均59.9帧,接近满帧运行,1%Low帧58.6,整机功耗只有5.12W,帧率更高、功耗更低,整体运行更稳定。极客湾评价荣耀WIN的性能释放水平相当不错,如此评价足见荣耀WIN实力表现不俗。

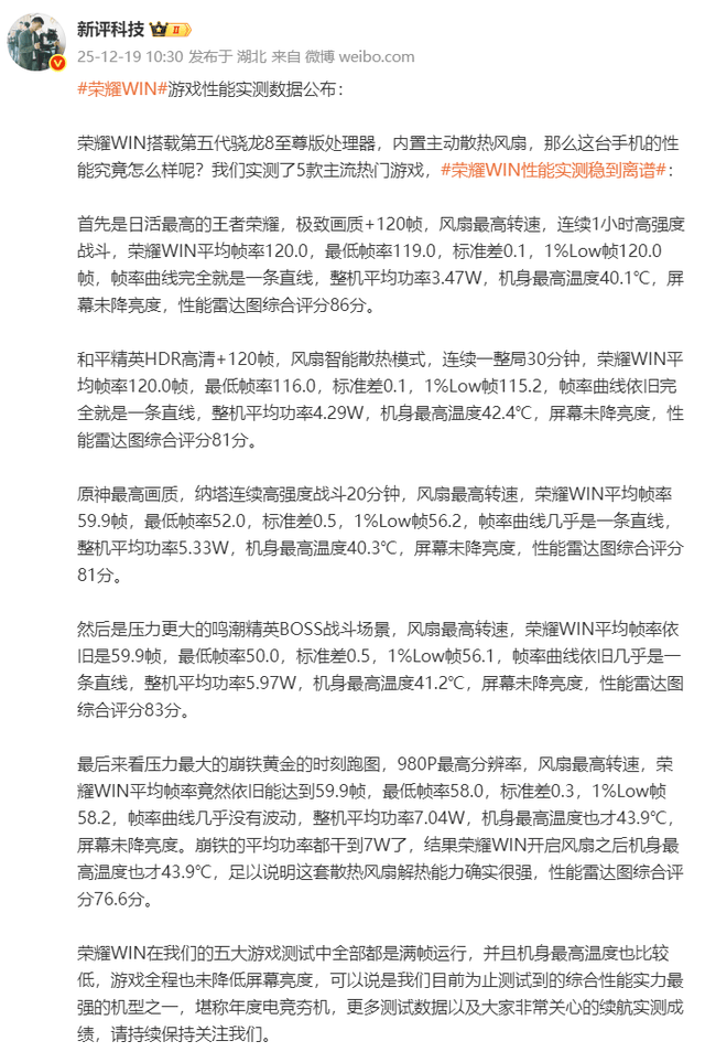
以“狠活”著称的新评科技也公布荣耀WIN实测数据,其中《原神》最高画质,纳塔连续高强度战斗20分钟,荣耀WIN平均帧率达到59.9帧,最低帧率52帧,1%Low帧56.2。帧率几乎稳成一条直线,整机功耗只有5.33W,机身最高温度40.3度。而且在游戏过程中,屏幕没有降亮度,新评科技给出性能雷达图综合81分成绩,荣耀WIN拿到这样的成绩堪称实至名归。

新评科技评价荣耀WIN,认为这是其目前为止综合性能实力最强机型之一,堪称“年度电竞夯机”,而且还预告了续航实测成绩会在未来公布。根据暗示,荣耀WIN续航表现可能也会刷新行业纪录,毕竟传闻将有超大电池,堪称手机中的“续航王”,体验自然十分值得期待。
根据各大博主实测数据,荣耀WIN无疑是2025年度“性能王”,更是“电竞王”,甚至也可能是“续航王”。哪怕面临即将发布的2026年竞品,荣耀WIN依旧是“年度最强夯机”,市面上几乎找不到任何竞争对手。随着新机发布时间临近,荣耀WIN系列应该还有更多惊喜等待揭晓,我们一起期待。