据《2025年中国游戏产业报告》显示,2025年,国内游戏市场实际销售收入3507.89亿元,同比增长7.68%,保持住了稳步向上的态势。与此同时,用户规模为6.83亿,同比增长1.35%;许多品类出现“头部集中”现象,营收向几款长线运营多年的头部产品靠拢,推出新产品、新IP的风险提升;多个研发时间长、投入成本高的大体量产品在上限之初就出现重大危机,有些“回炉重造”,有些则迅速停运止损。
某种意义上,这也促使人们将注意力投向那些体量小、增长快、与流量和用户靠得更近的领域,比如小程序游戏——根据《中国游戏产业报告》等多项统计,截至2025年,中国小程序游戏市场实际销售收入达到535.35亿元,占总体收入比例15.3%;2022至2025年,小程序游戏收入增长达到51.35%、144.47%、93.19%、38.56%,尽管增速有所放缓,但仍远高于整体。

2025年中国小程序游戏市场情况
小程序游戏迅猛发展,一定程度上反映出厂商对游戏市场更加务实的理解:正如国内移动互联网与智能手机的兴起让移动游戏高速起飞那样,在进一步强调便捷、“减负”,同时有其他更简单直接的娱乐形式吸引用户关注的当下,小程序游戏也有可能在更短的时间里重现移动(App)游戏的成功。
因此,触乐整理了2025年小程序游戏的5项趋势特征,作为从业者们观察市场变化的参照。
重度玩法vs轻度玩法,变现方式多元化
2025年,小程序游戏玩法重度化、运营长线化的趋势十分明显。较有代表性的头部产品《无尽冬日》,截至2025年12月,全球累计收入已超过40亿美元(约合人民币280亿元);自2024年4月1日上线微信小游戏平台以来,小程序游戏版本运营超过1年半。

《无尽冬日》(Whiteout Survival)长期处在收入榜前10名
另一款头部产品《寻道大千》2023年6月上线,收入一直保持在小程序游戏榜单前列,并在开发商三七互娱2025年半年报中作为长线运营优势代表,与几款新品共同成为拉动公司利润增长的重要因素,并为降低销售费用做出贡献。

三七互娱2025年半年报中,销售费用降低17.73%
这些头部产品一方面具备小程序游戏“无需下载、点击即玩”的便利优势,另一方面,它们大多采取IAP(内购)变现形式,因而呈现出与App游戏相似的发展倾向:采用中重度玩法,以“精品化”内容获得更多收益,通过长线运营延长产品生命周期。
另一方面,《羊了个羊》等产品爆火后,以IAA(广告变现)为主要形式的小程序游戏同样长期处于收入前列。这些以消除、合成、模拟、棋牌为主要玩法的产品一定程度上延续了超休闲游戏的营利模式,但也有通过混变以提升用户粘性、进一步完善长线运营的举措。据《2025—2030中国小游戏发展趋势及竞争策略研究报告》显示,2025年小程序游戏平均生命周期价值(LTV)较3年前提升47%。而这一趋势很可能在2026年得到延续——在买量成本持续提高的背景下,拓宽变现渠道、提升运营效率,仍是小程序游戏厂商的优选策略。
买量成本持续上升,AI素材大量涌现
2025年,小程序游戏买量规模进一步扩大,买量成本持续提升,但厂商与平台仍在加大投入,2026年或将继续保持整张。据《2025—2030中国小游戏发展趋势及竞争策略研究报告》,2025年轻度休闲类小程序单用户成本约为98元,SLG头部产品最高可达4000元。
DataEye发布的《2025年度小游戏买量数据报告》中也指出,2025年,在3大媒体平台,小程序游戏日消耗买量费用达1.44亿元,其中IAA日耗2400万元,占总体16.6%;全年小程序游戏在投数量5.1万款,同比增长54%,高于App手游5.2%的增长速度。

《2025年度小游戏买量数据报告》显示,小游戏买量日耗达到1.44亿元
在微信、抖音这2个重点平台上,小程序游戏买量规模提升促使买量素材消耗加快。据统计,2025年小程序游戏投放素材总量超过5000万组,同比增长97%。其中,IAP及混变素材在微信已占据主导地位,在抖音也有大幅增长,一定程度上印证了小程序游戏营利模式的变化。
值得一提的是,AI的应用为小程序游戏买量素材明显提升了效率。据公开资料,微信平台上的小程序游戏买量AI生成素材比例已达5%,与真人素材持平。三七互娱旗下一款产品2025年12月AI素材产量占比达到41%。消耗占比为34%。未来,厂商们在应对买量成本高、素材消耗大等问题时,AI应该可以成为更有效的助力。
政策方向,扶持与监管并行
2025年,各省市面向游戏、电竞产业的扶持政策进一步增加。在观察到小程序游戏的发展形势后,多项政策将“小游戏”明确计入扶持范围,部分地区设置了小游戏产业基地。同时,针对小程序游戏的监管日趋完善,防沉迷、未成年人保护等内容也涵盖到小游戏,规范化管理格局已初步形成。
2024年,海南陵水县率先发布小游戏专项扶持政策,并在当地建设游戏创作者基地;2025年6月,入驻基地的企业达到102家,创作者超过200人。2025年3月,武汉小游戏产业孵化基地揭牌。6月,重庆市成为微信小游戏IP合作城市,并建立小游戏产业基地,计划5年内形成累计产值百亿元的小游戏产业集群。

武汉小游戏产业孵化基地于2025年6月揭牌
深圳市、广州市、浙江省、上海市等地区也在2025年开展了针对小游戏的扶持,内容涵盖资金支持、IP建设、技术提升、出海、鼓励原创精品与弘扬中华优秀文化等多个方面。
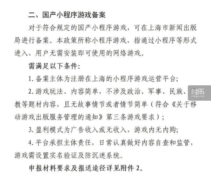
同时,小程序游戏版号申请、备案等流程也更加规范。如上海市网络游戏行业协会于2025年2月发布的《关于本市网络游戏管理相关政策的通知》中,提及“上海网络游戏出版申报服务平台”,为厂商申报、查询版号进度提供了便利。另一方面,通知规定,符合规定的小程序游戏可在上海市新闻出版局备案,运营平台承担主体责任,日常应做好内容自查和监管,游戏需设置实名验证及防沉迷系统。

上海市网络游戏行业协会《关于本市网络游戏管理相关政策的通知》中,明确规定国产小游戏备案条件
可以预见,未来小程序游戏合规监管会进一步完善。尽管小程序游戏获取方便,无需下载,但防沉迷、未成年人保护仍是红线。此外,针对换皮、抄袭、侵权等行为,法律法规与平台监管仍需加强。
依托平台,紧抓流量与激励策略
不仅限于中小团队,大中型厂商在2025年也进入了小程序游戏领域。除点点互动、三七互娱等较早入局的厂商之外,腾讯、网易、完美世界、4399、巨人网络、Bilibili等厂商也开始尝试,如为符合用户需求的产品推出先程序版本,或将旗下部分团队试水小游戏开发,等等。
作为小程序游戏两大重要平台,抖音与微信采取了差异化的鼓励策略。2024年,抖音宣布,满足条件的小游戏开发者可获90%的安卓消费总额,及相当于安卓消费总额5%的广告金激励;2025年,抖音又针对长线运营推出了侧边栏、推荐流支出、小游戏中心等措施,提升产品曝光,帮助DAU增长。
2025抖音小游戏生态大会上,抖音公布,小游戏整体内容流量增长50%,通过内容渠道进入的玩家LTV提升50%
微信方面则有小游戏首发买量专项激励、优质潜力小游戏专项激励、PC小游戏特惠政策、苹果内购激励等。2025年11月,微信与苹果就小游戏内购佣金比例达成一致,确认小游戏开发者可获得85%销售额。降低“苹果税”让开发者们得以将更多资源投入产品开发和运营。
经过几年发展,微信与抖音在小游戏领域也实现了一定的互通。抖音开放了微信小游戏链接跳转,同时也成为包括腾讯在内的大厂游戏广告投放的重要渠道。未来,随着小游戏市场进一步扩张,部分有流量变现需求的大型平台也有全面布局小程序游戏的可能性,如支付宝、美团等。它们的加入有可能为小程序游戏带来新的增长。
出海与跨端,成功产品的“必经之路”
不论是为了占据先发优势,还是拓宽营收手段,出海已经成为小程序游戏的运营侧重点之一。这一点在头部产品中体现得更加明显:据统计,2024年11月30日单日畅销榜前30名的微信小游戏,约有50%推出了海外版本;2025年,包括小游戏在内的轻度游戏出海继续增加,部分小游戏也进入了港台、东南亚等地的游戏畅销榜前列。
不过,由于竞争愈发激烈,小程序游戏出海也在一定程度上出现了头部厂商、头部产品集中,发行策略同质化的现象。此外,受部分海外用户习惯影响,小程序游戏还需与App游戏相结合,才能更好地变现。
为了提升留存率,实现长线运营,越来越多的厂商已将小程序游戏与App端、PC端互通。在这些游戏里,不同版本之间数据互通,用户可以在多个设备上无缝切换。“多端互通”在各个品类、不同营收模式的产品中均有体现,如《无尽冬日》《咸鱼之王》《羊了个羊》《叫我大掌柜》等。小程序游戏较多使用的开发引擎,如Unity,也提供了技术方案,支持开发者将产品同时在PC、主机、移动端、微信小程序运行,降低开发成本。

微信小游戏排行榜上,部分产品已经实现跨端
也有观点认为,未来用户对智能手机和互联网的依赖可能加剧,游戏对用户的陪伴功能也会进一步加强。小游戏端轻度体验、便于社交的特性与其他平台深度体验、商业化体系成熟的特性足以形成互补。因此,开发团队在立项过程中,也可能更多地将小程序游戏视为跨端的一环。
结语
回顾2025年的小程序游戏市场,在迅速发展的过程中,重视内容和长线运营,依托平台与流量,进一步受到政策扶持与有序监管的行业规律已经初步确定,而它们也可以为从业者提供更多可能性。
未来,随着AI技术深度应用、商业化体系继续完善,加上多端带来的增长,小程序游戏还拥有相当大的提升空间。尽管目前看来,它仍然在重复移动游戏的前进路径,但对于行业来说,多一种途径,也许就会多一个变革的机会。