某天,你终于搞定了甲方的方案,拖着疲惫的身体下班回家,买菜做饭、给孩子吃饭、洗碗筷后,正准备打开电脑玩玩游戏放松身心,耳边却传来了“都30多岁的人了,一天天的怎么还在打游戏”。这个时候,你应该如何反驳?
如果你选择关机,默默承担家庭义务,那这份被工作磨平的疲惫,就少了一个最直接的宣泄出口。但如果你回复“我上线刷个日常,赚点小钱给你买个包!”没准能瞬间化解媳妇那句指责里的所有怨气。
那在2026年,如何寻找一款游戏既能让你享受乐趣,又能给你一份心安理得的“底气”,便是许多青壮年玩家要面对的问题。
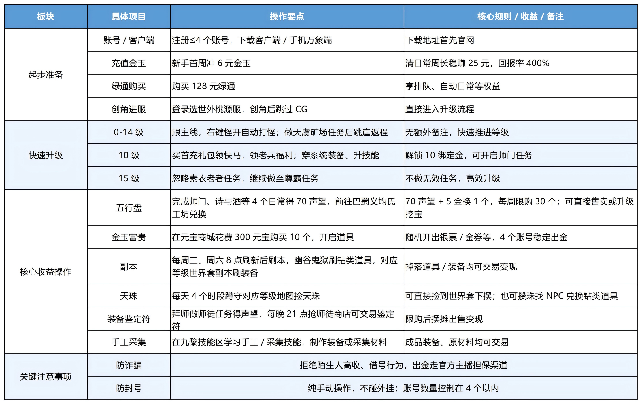
一、躺着赚钱 《天下贰·经典版》真的懂你
当下的游戏市场中,有不少标榜“能赚钱”的游戏。但实际体验下来,这些游戏要么是把搬砖变成熬大夜的另一份工作,要么是被脚本工作室挤占资源,散人玩家连喝汤的机会都没有。

目前来看,2026年1月份公测的《天下贰·经典版》或许是一个不错的选择。这游戏开服仅7天,就因为高金价、高活跃等原因吸引了数万玩家入驻。即便不少玩家买了绿通,也得耐着性子排上数十分钟。不过这正是说明游戏正处于遍地黄金的好时期。

就拿【梦回大荒】来说,刚开区那会,即使你上线啥也不干,光购买“金玉富贵”开金币,也能过上躺着“日入百十块”的日子。

要是你愿意“搏一搏”,日入过千也不是梦。笔者就有个朋友,【梦回大荒】刚开区,他就挖了一个【大禹之环】,火速以7999金上架卖出后,净赚至少900R。再加上他之前囤的冰皮月饼、大盘子,开服到现在至少赚了4000R以上。

最有意思的是,【梦回大荒】开服初期,闻着腥味过来的工作室差点给玩家整破防了。这些老哥们靠着“黑科技”抢占物资点,往往采集物资刚刷新,就瞬间被占点抢完。这个操作,就算单身18年的“老汉”来了,他也没法做任务。而这种情况直接导致,玩家在投资人群里点名@策划,叫他上线看看情况。
就结果来说,《天下贰・经典版》的反应确实不慢,不仅很快就给出了处理记录,还在后续的过程中加强了监管,现在的体验要比之前好上不少。

对于绿通疯狂排队这件事,《天下贰·经典版》也在1月27日发了公告。只要你人物等级≥50,修为≥10000,就可以免费转服。转服以后,已购礼包的,补偿对应元宝差价,没买礼包的,给你直接打对折。纵观市面上其他MMORPG游戏,这也算是独一份了。
旭旭宝宝现身天下贰直播间
虽说游戏第一大区【梦回大荒】因为人气过于火爆已开启熔断机制,普通玩家暂时不能前往创建角色,不过就市场环境来说,其他区也是值得发展的目标。比如【世外桃源】在“王发财”“浮夸”等一众大主播入驻后,人气急速飙升,现在周末已经开始出现排队的情况,估计在春节期间会变得更加火爆。而且,随着知名玩家“旭旭宝宝”在《天下贰·经典版》直播间的互动视频流转,势必还会吸引一大批玩家入驻。因此,即便你是新手小白,完成主线任务买个绿通,每天用手机端“一键完成”任务,一周左右也能轻松回本。

二、游戏不是工作,轻松、简单、能致富才是快乐
再说句大实话,现在的MMORPG游戏大作,实际上也算是个存量市场,可选择的空间并不多。更何况,很多玩家已经过了那个“熬大夜”年纪,他们每天要上班、要工作、要哄娃。你要他们为了那几个子去熬夜肝游戏,这既不可能,也不现实。


《天下贰・经典版》在这方面就做得很聪明,他们在很多可以赚钱的玩法上沿用了最早的逻辑,老玩家无需学习,仅靠肌肉记忆就能轻松混迹竞技场和天下联赛完成活跃积累,有的玩家甚至还能靠着打信息差、需求预判等“野路子”,赚点“睡后收入”。
这种“新瓶装旧酒”的操作看似离谱,但实际上是尊重玩家的一种表现。举个简单的例子,如果策划今天想了一个新玩法,但需要你学习一个星期才能赚钱,你可能会说新脑子就是好用。但如果等你学会了,他又来一个新点子折腾你,那就是另一则故事了。

最有意思的是,因为资深玩家太多的缘故,反而让《天下贰·经典版》新玩家吃到了红利。因为,这款老游戏的搬砖路径早被前辈们挖完啦。

新玩家甚至不用动脑子,只要对着网上前辈们分享的攻略抄,靠着移动端专属的自动完成功能,就能兑换不少五行盘,一周追平月卡,一月赚500零花不成问题。另外,如果你希望有人能一起交流,也可以选择加入玩家群,这样哪怕是遇到什么难题,也可以第一时间找到人解答。
如果你的时间比较富裕,还可以去九黎城学个生活技能,把采集到的材料卖给大佬;运气好的时候,还可以去挖几个盘子,爆大佬金币。

三、签到白送可交易天域武器,这不给过个好年?

就在春节前夕,《天下贰·经典版》还直接甩出王炸福利。自2026年2月4日至2026年3月10日,你只需上线签到,就能获得新春福袋,签满指定天数,还能获取年运大礼包,礼包内含可交易的“随机一代天域武器盒”、雷钻等超级好礼。

要知道,雷钻目前在【三更梦寒】的最低价是539金,即便打折也能换算成700点点卡,而可交易的随机一代天域武器盒,价值要比雷钻高出不少。这可是你每天啥也不干,只需上线签到就能拿到的奖励。
只能说,这种“以福利撬动生态”的操作,确实让《天下贰·经典版》玩明白了。毕竟,游戏就是这样,你玩得开心,它就活得长久;你赚得到钱,就会愿意留下来。当一款游戏愿意考虑你的时间成本、尊重你的付出、甚至帮你反哺现实时,你下班玩游戏的那份“底气”,便不再是狡辩!