克雷西 发自 凹非寺
量子位 | 公众号 QbitAI
终于,国产大模型能在综合能力上也能与GPT-4o一决雌雄了。
在12项指标的测试中,这个模型有11项都超过了GPT-4o,综合能力则高出了10个百分点。
而且在诗词赏析等中文特色领域优势更加明显,“最难中文Benchmark”弱智吧也有重大突破。

不过,这并不是一家大模型厂商单打独斗的结果,而是由16家厂商组成的“联合战队”。
战队的发起者是360,除了自己参与外,包括BAT在内的大厂有百度、字节跳动、腾讯、阿里巴巴、华为,国产大模型“五小虎”,智谱AI、月之暗面、MiniMax、百川智能、零一万物,还有五家头部垂类厂商,商汤科技、科大讯飞、好未来、幻方量化、面壁智能,总计16家厂商都已悉数到齐。(注:以上排名不分先后)
现在,这个“联合战队”已经被请进了产品——在AI助手当中,所有用户都能免费使用。

十多个大模型给你打工
在 AI助手当中,16家厂商的大模型已齐聚一堂,可以在同一平台直接对话,想选哪个就选哪个。
而且中途还可以随时切换模型,系统会记住前面的上下文,让后面的模型继续完成对话。
比如在下面这个对话窗口中,我们问了智谱9.11和9.8哪个大,然后就把模型切换成了星火,直接问是怎么比的。
从对话中可以看出,后面换上来的星火准确地得知了“怎么比的”这四个字问的是小数大小的比较。

当然,针对同一问题,也可以直接召唤出另一家的模型现场PK。
在模型PK的同时,我们也能看到更多的信息或答案,不仅可以让答案更详尽,还能交叉验证。

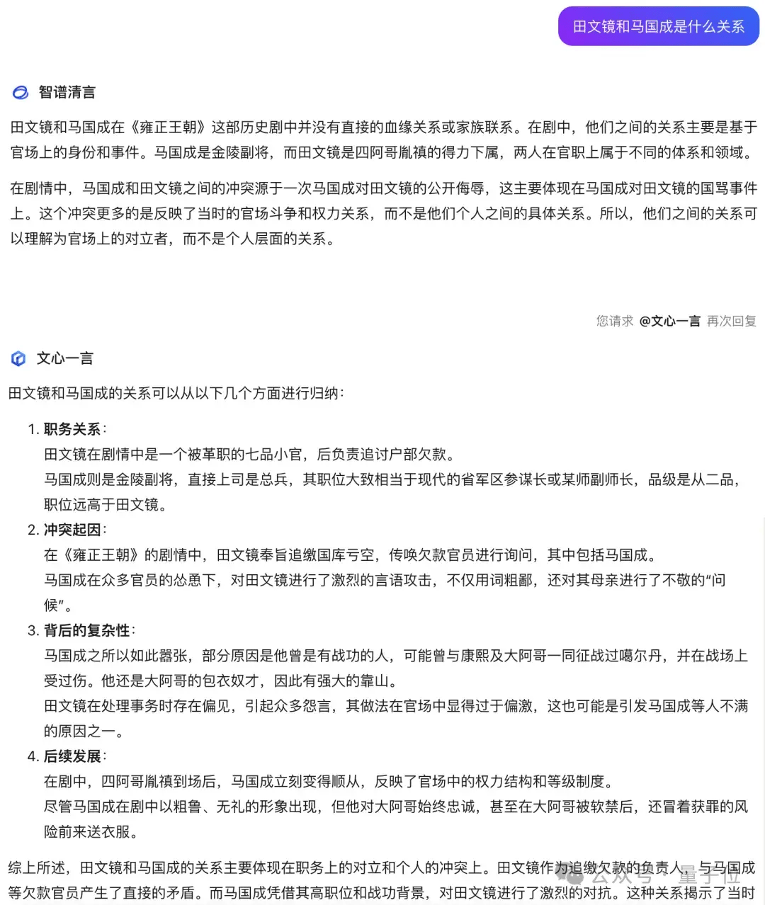
举个例子,我们提出了关于电视剧《雍正王朝》中两个角色关系的问题,问题首先提给了智谱。
接着我们又让文心一言也来回答一下,看看能不能获取到更多的信息,结果智谱的回答没有错,文心一言则给出了更为详细的补充。

更关键的是360 AI助手针对选择困难症患者,或者不清楚哪个模型更合适的用户也极为友好。
只要选择“AI助手”本体作为对话模型,系统就会根据对话内容判断你的意图,然后根据任务类型自动匹配最合适的模型。

比如在完成写作类任务的时候,AI助手就会给我们分配擅长文案的豆包。

遇到编程问题,就会召唤代码能力较强的DeepSeek。
以逻辑推理为主的问题,可能会让智谱来应对。

当然界面中所展示的任务分类比较具有概括性,实际运行过程中AI助手还对任务进行了更细粒度的划分。
另外,在选择模型的同时,AI助手还会先进行联网搜索。
所以,使用AI助手的另一个好处就是可以获得最新的信息,而不必担心模型的知识库更新时间。

针对一些常见任务,AI助手平台还准备了专用的助手,能够更好地实现这些功能。

除了在网页中使用,AI助手还有另外两大入口——桌面和360安全浏览器。

比如在360安全浏览器中,安装好AI助手插件,在浏览网页时就会在右下角看到一个悬浮球。
点击一下就可以在右侧边栏中召唤出AI助手,写作时也可以在同一个窗口中快速和AI对话了。
另外在鼠标划过悬浮球时,上方还会出现一个新的按钮,点击之后就可以对当前浏览的页面进行一键总结。

页面里的细节内容,也可以向AI助手提问。

而且还支持总结英文内容。

另外就是针对页面中的个别词句,选中后会出现AI助手的工具条,可以对选中部分进行翻译、解释,或联网检索更多相关信息。

桌面端则依托360安全卫士实现,功能与浏览器相似,但把划词召唤的范围从网页扩展到了整个系统。
那么在AI助手的背后,又运用了什么样的技术呢?
独创“专家协同”架构
实际上,这种根据需求调度大模型的用法,也刚好是360推出的一项新技术——CoE(Collaboration-of-Experts),即专家协同架构。
我们知道,很多国产模型在单项指标上都打平甚至超越了OpenAI,但论综合实力,差距就显现出来了。
而360的思路,是改变这种“单打独斗”的模式,构建大模型“专家集群”,组成混合大模型,从而各取所长,以“联合战队”的方式迎战GPT-4o。
结果,基于360 CoE架构的、由16家国产大模型组成的混合大模型在12项指标的测试中取得了80.49分的综合成绩,超越了GPT-4o的69.22分。
而且除了代码以外,其余11项指标均优于GPT-4o。
特别是在“弱智吧”和诗词赏析这类比较具有中文特色的问题上,CoE的领先优势更加明显。

相比于MoE(Mixture-of-Experts,混合专家)架构,360的CoE模型在速度、智能和成本三个层次上都拥有显著的优势。
CoE通过意图识别和任务调度,最优化推理资源分配,提升效率,降低成本,推理成本下降90%。
为了能够以最高效的方式对CoE架构中的模型进行调度,至少有两方面的工作不可或缺。
一是对这些模型能力的全面评估,只有这样,才能了解每个模型所擅长的领域,知道应该给模型分配什么样的任务。
为此,360对专家库中的模型在12个领域的表现进行了全方位测试,摸清了模型的特色能力。

△除GPT-4o外,其余模型名称已隐去
另一个方面,就是用户意图的解读了——对任务需求的理解,显然是分配模型不可或缺的基础。
基于过去10年在做搜索引擎时积累的技术和数据,360训练出了能识别超过1亿种意图分类的专用模型。
让AI更加普惠
除了技术功底,我们不禁还想问,360是如何组局,让15家大模型厂商“尽入毂中”的呢?
360公司创始人兼董事长周鸿祎介绍,众厂商愿意合作的出发点在于大模型投资巨大,只有有人用才有可能覆盖成本,才能不断改进产品。
而360拥有大量用户,可以开放桌面和浏览器两大明星场景,可以给这些模型带来庞大的用户群体。
相比于插件,这两个入口让用户离大模型的能力非常近,而大模型今天最大的需求恰恰就是接近场景和用户,用户才能使用。
另外,集成式的AI助手规避了单个大模型的能力短板,各取所长能够超过GPT-4o,这就给了厂商一个让用户接触使用的机会,未来还会释放出更多的场景。
可以说,360 AI助手的这种模式,是AGI到来前一种很好的提升模型水平的方案,对提高AI渗透率也有所裨益。

最近,国内的大模型厂商开始形成共识,变得更加开放,纷纷提供的更便宜的Token API。
所以,360对桌面和浏览器这两个入口的开放,不仅是为了“聚天下英才”,也是在顺应这种走向开放的大趋势。
站在更高的层次上,360还希望实现AI向着更多人的普惠。
周鸿祎认为,AI并不是会不淘汰人,而是会淘汰不懂得用AI的人;而对于会用的人来说,AI将是强有力的工具。
但同时,AI本身也不应该居高临下,而是应该让愿意学习它的人都有机会掌握。
这就是360所讲的AI普惠——让所有人能够享受AI带来的能力,避免落后于AI时代。
AI助手传送门:
https://bot.360.com
— 完 —
量子位 QbitAI · 头条号签约
关注我们,第一时间获知前沿科技动态