1月25日,独立游戏开发者鬼鬼在自己的微博账号发布了一篇《独立游戏作者面对舆论的自我保护手册》。

鬼鬼所撰写的手册
鬼鬼说,这则手册的诞生是因为“真的经常遇到制作人被舆论困扰”。它的内容并不复杂,共有11个章节,涵盖了从“面对(舆论)攻击时行为上应该怎么做” 到“如何处理自己的心态和情绪” 等方面。很快,它得到了不少游戏开发者、乃至内容创作者们的关注和响应,不少人认为“以现在的互联网环境,非常有用”。
这则手册提出的最重要的建议是:当面对攻击时,开发者最应该做的可能是“不看评论、不回应、不解释、不澄清、不下场辩论”。

手册的开篇
用玩家的话来说,这是“直接装死”。而手册里写道:“这不是逃避。攻击性舆论不会因为你的解释而停止。评论区不是一个讲逻辑、讲事实的地方。你回应的越多,越容易被当成情绪靶子。”
游戏开发者需要这样一份“面对舆论的自我保护手册”吗?或者说,为什么开发者面对舆论时,最有效的做法可能是不再回应?
攻击
几个月前,独立游戏开发者海胆在小红书图透了自己的一款新游戏,设计草图中出现了一位设定为某公司高管的中年女性主角,她穿着普通的黑色西装和高跟鞋,扎着高马尾,表情严肃。
图透的信息很少。海胆说,这会是一个“有关中年阿姨们的王道冒险故事”,图上的角色是4位主角之一。图是设计草图,游戏本身也刚有雏形,很多东西都还没有正式确定。
这条图透最开始发出的时候,下方的评论都很好。有玩家表达了对题材感兴趣,有人说角色看起来很好看。但在某个时间开始,帖子的点赞、评论忽然一下子“爆”了。
“当时看到很多消息提醒,还觉得有点惊讶,我之前的帖子流量都很少的。”海胆说,“打开后发现评论区开始有一些人在很激烈地指责‘为什么要给这个角色穿高跟鞋’?”
这条帖子的热度达到了3700左右,评论接近200条。此前,海胆主页的大部分帖子的平均热度都只有两位数。有人开始攻击对这个角色整体的设计,然后是:“做女性主题,又说是‘一般向’游戏,是不是想两头吃?想要讨好男性玩家?”
一些表达喜爱和鼓励的评论也会被人质疑,“主角是中年女性还穿了高跟鞋,有什么好期待的?”其中有些评论带点相似性,大多数是小号,ID、头像中带有一些相似的元素,语气、措辞也很接近。“评论区有很多人一直在刷‘高跟鞋’‘高跟鞋’,原本夸奖游戏的评论下,也会有人特意追评,当时我有一点被吓到了。”海胆说,她感到非常焦虑。
她写了一条评论在帖子下方置顶,表示目前的人设只是草图,之后也会有一些修改。但是这条评论被指认为“阴阳怪气”,有玩家说:“为什么不正面回应?”慌乱中,她删掉了一些刷屏的评论。这些反应都又成为了新的被攻击点。
回应
2023年9月,独立游戏开发者未来轨迹正在收尾自己的第二款游戏《瓶中琉璃海》。根据她的设想,这款游戏将在月底发售。她发了一条帖子宣传,在宣传中给自己“叠了不少甲”。
“因为资金精力有限,游戏里并没有CG插图,而且游戏本身剧情会有不符合主流价值观的内容,也没什么游戏性。暂定收费(游戏定价)15元左右。有兴趣的话到时候欢迎试试看,如果没兴趣也没关系。”未来轨迹这样写。之前,她也用类似的方式宣传过这款游戏,评论不算多,但大部分玩家都表达了期待和鼓励。
但这条宣传帖可能得到了平台的推流。它的点赞热度很快飙升至900以上,成为了她主页热度最高的帖子。评论区出现了几条正常范围内的建议,只是语气不算柔和: “没CG的话有些贵了,有个商业开发的(游戏)都只卖18”“这个就是免费的我都没兴趣下载,不过我保持支持和尊重”。
“这是我第一次遇到这样的评价。”未来轨迹说,“所以我很快又发了一条帖子解释了定价的原因和游戏的成本。”
新帖子的内容非常详细。未来轨迹试图说明《瓶中琉璃海》的定价原因。除了外包和插图定制的开销,她将自己付出的劳动——撰写7万多字的游戏剧本——用3150元记入了成本中,游戏的成本总计约为7000元。

《瓶中琉璃海》的成本记录
“如果定价15元,需要售出460份(达到回本)。而且这其中也少计算了很多隐形成本。”在新的帖子中,未来轨迹说。她还在帖子中讲了一些自己的观点,“我个人来说,我觉得开发者不需要过于为爱发电,为自己付出的成本寻求对等的回报是理所当然的;而支持者也不需要为了情怀或者什么理由特地去购入一个不感兴趣的作品,不论是谁的金钱和精力都很重要。”
但可以说正是未来轨迹的解释和态度导致了更多批评的出现。很多评论从定价开始发散,很多人开始对游戏内容和质量进行指责,并开始对她的劳动价值和审美质疑和攻击。
新的评论出现了:“剧本是你自己做的也算不着成本吧,这不就是硬拉价吗?”有人觉得,她在故意报高价格:“这美术也不精的样子就算加上买断商用也不可能这么贵吧?”也有人说:“之前玩过Demo感觉放出的剧本也不怎么样,全程皱着眉玩下来的,真能值这个价吗?”
这是未来轨迹第一次面对这么多质疑。她感觉非常受打击,手脚发抖,被搞得“冷静不下来”。她尝试着用温和的语气回复了其中一条声称“免费也不玩”的评论,表示“不玩也可以”——结果这个回复被认为是在“阴阳怪气”,这让她感到更加手足无措。
“我的精神可能也比较脆弱,看几十条评论就有点受不了了。”未来轨迹说,情绪被影响太大,她只好强迫自己不去看和回应那些评论,也停止了接触社交媒体。比较长一段时间,她睡不好觉,出现了一些焦虑导致的躯体症状。
立场
决定制作那款以中年女性为主角的游戏之前,海胆有想过这可能会是一个有争议性的游戏题材。但是她推测问题应该不会过大。
“我对它的定位是一款‘角色扮演类游戏’,只不过扮演的是中年女性。一开始其实只是突发奇想,后面也做了一些心理准备。”海胆说,“我觉得可能有的男玩家会不喜欢这个题材,但应该也不会产生什么太大的争议。”
但让她没想到的是,或许是由于题材的选择,很多玩家默认了这款游戏或许应该具备一些更鲜明的立场,也因此,他们的要求变得非常严厉。到后面,海胆有一种感觉,“他们并不是在提建议,而是希望能够通过我的作品去传达他们的一些诉求,我在满足他们的控制欲。”
“我其实能够理解一些玩家的想法,比如高跟鞋可能意味着对女性的束缚,我们也不应该宣扬这个。”海胆说,“但我们当时的考虑是,游戏会有4个中年女性主角,有人平底鞋,也有人高跟鞋,她们的穿着可能也受到经历或者性格的影响。”
“刚看到评论的时候,我还去找主美讨论了一下,说要不要改掉鞋子,可能大家会比较喜欢。但是我们还没决定,评论区就又开始要求我们改短头发,皮肤也要改黑,身材也不能那么瘦,衣服要更宽松……”海胆说。
玩家们在提出诉求上的手段也让她感到难以应对。评论发酵最厉害的那天,海胆总有种一直被人盯着的感觉。“有的评论会整理我的每一个动作的时间线,我最开始发了什么、我回复了什么,我在什么时候改了Tag,我删掉了什么评论,然后以此说明我是一个‘歪屁股’。”海胆说,与此同时,这些“证据”还在不停地在那个评论区下面被复制粘贴发送,“我感觉非常可怕。”
她最后决定把那条帖子转为私密——但设置完成后,没有几分钟,立刻有人私信她。
对方说:“你好,我也是一个独立游戏开发者。我之前看到了你那篇那个角色设计的帖子,你是不是把它给删掉了?为了我自己的好奇心,和对我之前留的评论的负责的一个心态。我想问一下,你的那个角色的修改有方向了吗?”
“可能是我当时已经精神过敏了。但是我刚刚私密帖子,他就发现了。我觉得是不是他希望我说些什么,然后又截屏发出去?又被当成批判我的材料?我很惊恐。”海胆说。
海胆最后没有回复那个人任何一句话。她询问了一些有过类似经历的开发者,大家的建议都是很一致地让她“不要回应”。直到现在,海胆也不太敢打开那条帖子、查看那些评论。提到当时的经历,她很容易被情绪影响,回到那种焦虑、害怕的状态中。
手册
触乐曾在2022年报道过鬼鬼和她的游戏《山海不相逢》。在发布第一条宣传PV时,一部分玩家一度对游戏的美术风格和文案进行批评甚至谩骂。鬼鬼当时的处理方式是发布一条措辞激烈的反驳长文,同时持续删除评论和拉黑用户。这些回应当然也导致了冲突的进一步激化。

《山海不相逢》由鬼鬼和她朋友们组成的业余制作组“影子糖”完成
直到现在,鬼鬼依然认为,“不管是大的舆论,还是小的攻击,只要攻击了开发者,开发者就会受伤,而且我觉得很多被攻击的作品其实都并不存在真正的问题。”
但是与此同时,鬼鬼开始认为,只有“不回应”才是唯一有效——或者说,唯一能够保护开发者——的措施。她创建了一个独立游戏开发者群,群里的大部分人都有类似的经历。互相交流的过程中,鬼鬼注意到,如果一位开发者在遭遇攻击后情绪崩溃,回应、反驳或者解释,大部分时候,都反而会吸引更多“想要欺负他的人”。
“我觉得这样会有一点像是在‘引导玩家攻击自己’,如果玩家攻击你的时候看到有反馈,他们的情绪会更激动。虽然我也知道,可能很多人当时心里比较难受,所以很难控制自己的言行。”鬼鬼说。

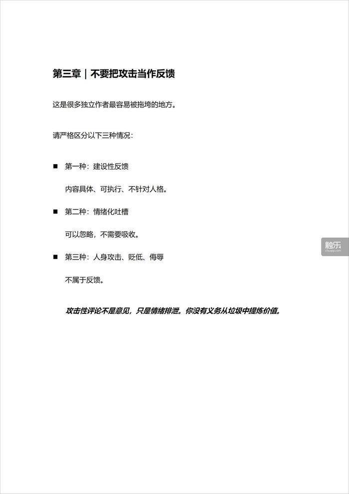
因此,鬼鬼所写的手册有一个章节特意提到“不要把攻击当作反馈”
“其实也不是说开发者完全没错或者玩家有错。还是因为大家观念不一样。”未来轨迹说,在那件事之后,她基本远离了在社交媒体上和玩家交流。在她看来,这可能是一种最简单和安全的应对方式。
“可能是现在大家获取信息的方式不一样了,我们以前找东西都要靠自己搜索筛选,所以会习惯这种‘喜欢就自己找,不喜欢就划走’(的状态),但现在都是大数据推送给用户可能喜欢的东西——被推送的人可能就下意识觉得,出现在自己面前的信息就应该是服务于自己、自己喜欢的东西。”未来轨迹说。
“现在如果再遇到这种事我也不会解释了,因为我觉得对面并不是想和我沟通,并不想理解我的想法。”未来轨迹说,她依然在制作游戏。有时候,如果一款游戏是女性向游戏,也会有一些玩家私信询问她一些比如游戏“是否可以代入”的问题,她往往会假装看不到,也不知道如何回应。
现在,她也一定程度上理解了为什么解释定价后,玩家们反而更加不满,“可能玩家觉得,作者是有一种‘服务者’的身份在的,所以对一些作者的委屈就没那么理解吧。”
“我第一次被攻击的时候,我是非常愤怒和激动的。当时攻击我的人很厉害,已经到了会@我们官方微博账号,说‘你妈死了’之类的话。我那时会非常正面地去刚这件事情,结果当然就是越闹越大……”鬼鬼回忆她第一次和玩家发生冲突的经历,“但是后来我发现,几乎有95%的当时骂我的人,并不会在意这个游戏到底有没有做出来。”
“等到这个事情过去之后,一切被遗忘的速度是非常快的,根本没有人在意当时到底发生了什么。”她说,“而且,只要你试图澄清,不管发什么,都有可能会导致事情恶化。其他人会曲解你的回应,然后继续攻击。
原因
最近几年,创作者们面临的舆论环境总是在发生变化,开发者与玩家之间的矛盾越来越受到游戏本身因素之外的影响。很多游戏遭遇的舆论批评不仅和游戏本身有关,还会受到整个社会情绪的影响。而游戏本身存在的问题,即使并非制作者有意为之,也往往会遭到更加严苛的评判、审视,甚至激烈的抵制。
成熟的商业公司大多有一套公关体系,可以更好地承载和应对这些来自玩家的反馈;而独立游戏开发者则并不具备这种条件,他们往往会在这个过程中更加直接地面对冲突。但是即使是商业公司,也正在越来越多地面对这些舆论的变化——比如对创作者“立场”和“态度”的要求。
为什么舆论环境会发生这样的变化?在鬼鬼发布的那则《独立游戏作者面对舆论的自我保护手册》的评论区,有人认为,这些变化是由于近几年一些游戏在“服务”上的表态,他们的反应、言论让很多玩家认为自己可以在一定程度上与厂商进行谈判与交易,甚至决定厂商的行为。而这些情绪辐射到了整个游戏行业中。
这可能是原因之一。但从整体来看,某种类型的游戏、或者选择了某种题材的游戏确实会更加遭遇到严厉的审视,这些审视关乎立场问题、性别问题,甚至一些难以预想的问题。
但是从更大的视角出发,那些“我们更听劝”的表态和策略,也是被整个市场乃至社会情绪一起影响的。这种表态——虽然在最近一年遭遇了更强烈的反噬,这些反噬导致厂商们一定程度不再用“听劝”作为卖点——更接近结果而不是原因。可能也没有人知道该如何根本解决这些问题,或者把这些问题归因到何处。所以,到最后,几乎所有人能够总结出的唯一一条不会出错的反应只有:不要回应。