回归玩家不要错过!新春版本副本功能简析
创始人
2024-02-09 16:53:36
0

原标题:回归玩家不要错过!新春版本副本功能简析

当前版本的副本数量较多,不少回归玩家可能不太清楚各副本的俗称与作用,今天笔者就来简单梳理一下当前版本各副本的主要用途和快速移动小技巧,想要了解的小伙伴就跟随笔者一起来看看吧!

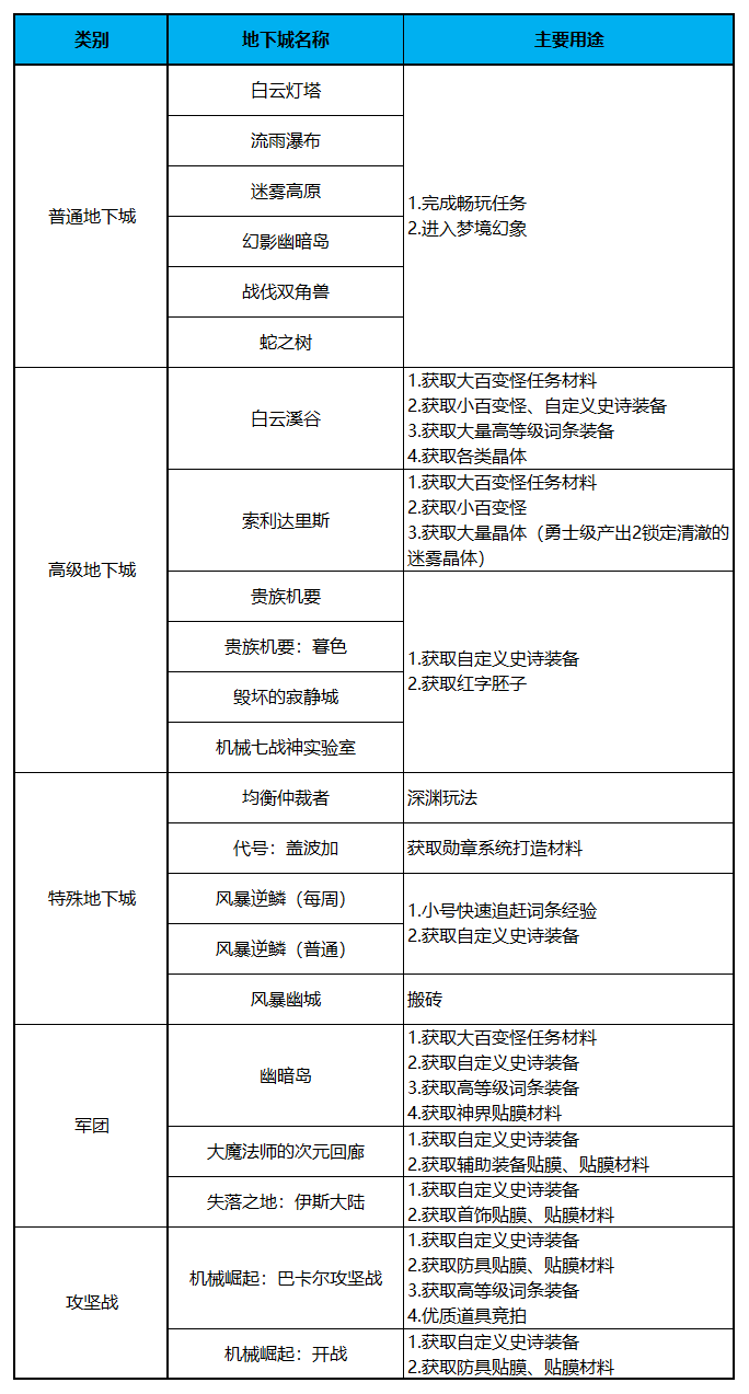
【一】副本俗称与功能介绍

1、深渊

深渊指【均衡仲裁者】,在均衡仲裁者副本中可以产出自定义史诗装备、词条经验、晶体、小百变等各类神界版本需要的资源,是装备养成的核心副本,活动期间送很多雾核,建议尽量多刷。

2、高级本

高级本指神界高级地下城【白云溪谷】与【索利达里斯】,主要用于获取大百变怪任务材料、小百变怪、自定义史诗装备、高等级词条装备、各类晶体。

白云溪谷更倾向于获取装备的词条等级,索利达里斯更倾向于获取次元晶体,在勇士级难度中还有可能掉落清澈的迷雾晶体(2锁定)。

3、勋章本

勋章本指【代号:盖波加】,主要用于获取勋章系统打造材料,打造勋章系统可以提升大量攻击强化、增益量与名望值。

4、老高级本

老高级本指【贵族机要:暮色】、【毁坏的寂静城】、【机械七战神实验室】与【贵族机要】,前3个副本每周免票入场6次,3个副本共享免票入场次数,【贵族机要】每周免票入场2次,这些老高级本主要用于获取自定义史诗装备与红字胚子。

【二】当前版本副本总览

【三】成长/装备指南

快速移动

小伙伴们可以通过成长/装备指南快速移动。先按【ESC】按钮呼出【选择菜单】。

选中【信息】标签下的【成长/装备指南】,即可打开入成长/装备指南页面。

地下城列表中,点击副本图标或下方的【立即前往】,可以进行快速传送。

地下城列表推荐

地下城页面会根据角色的名望值,推荐可优先参与的副本,并对每日地下城、高级地下城、每周/特殊地下城进行了分类,新手玩家看到一目了然。

成长指南

页面左下角的【推荐装备引导】、【装备成长】、【附魔】、【增益强化】是新手的引导任务,完成相关任务后可以获取各类奖励。

其中【装备成长】中的奖励最为丰厚,有能量核心(勋章打造材料)、装备成长券、高级地下城入场券等奖励,小伙伴们可以优先完成并领取。

【结语】

本文笔者对当前版本各副本的主要用途和快速移动小技巧作了一些简单的介绍,希望能够给各位勇士带来帮助,也祝小伙伴们摸金赚大钱,若有想法也欢迎各位小伙伴在评论区积极留言~

相关内容

热门资讯

重大通报,牛牛房卡官网樱花大厅... 微信游戏中心:樱花大厅房卡在哪里买打开微信,添加客服【88355042】,进入游戏中心或相关小程序,...
正版授权!金花房卡是正规的昆仑... 1.微信渠道:(昆仑大厅)大厅介绍:咨询房/卡添加微信:88355042.微信游戏中心:打开微信添加...
玩家攻略,怎么买斗牛房卡星空乐... 今 日消息,星空乐娱房卡添加微信33549083 苹果今日发布了 iOS 16.1 正式版更新,简单...
全攻略普及,金花房间卡怎么开,... 微信游戏中心:微信拼三张房卡哪里购买,打开微信,添加客服【44346008】,进入游戏中心或相关小程...
秒懂百科!微信创建斗牛好友房间... 微信游戏中心:新大海大厅在哪里买打开微信,添加客服【66336574】,进入游戏中心或相关小程序,搜...
今日推荐!微信的拼三张房卡怎么... 微信游戏中心:卡贝大厅在哪里买打开微信,添加客服【56001354】,进入游戏中心或相关小程序,搜索...
今日头条,炸金花微信建群自己开... 微信游戏中心:牛牛金花房卡模式代理,打开微信,添加客服【160470940】,进入游戏中心或相关小程...
秒懂百科!微信玩链接牛牛房卡,... 微信游戏中心:欢乐游大厅在哪里买打开微信,添加客服【71319951】,进入游戏中心或相关小程序,搜...
正规平台有哪些,牛牛房卡游戏平... 牛牛房卡游戏平台加盟房卡更多详情添加微:33549083、 2、在商城页面中选择房卡选项。 ...
正版授权!牛牛充值房卡卡贝大厅... 今 日消息,卡贝大厅房卡添加微信33549083 苹果今日发布了 iOS 16.1 正式版更新,简单...
资讯:零封碾压TES后KT中单... 雷竞技S15世界总决赛开始后,LPL战队除了AL之外,都无法让人满意。IG惨遭T1淘汰,BLG在第一...
盘点这款,微信拼三张金花房卡购... 微信游戏中心:牛牛房卡的客服联系方式是什么,打开微信,添加客服【15984933】,进入游戏中心或相...
游戏科普,微信牛牛房卡招代理,... 微信游戏中心:微信怎样开炸金花房间,打开微信,添加客服【160470940】,进入游戏中心或相关小程...
ia攻略/牛牛房卡官网天蝎大厅... 微信游戏中心:天蝎大厅房卡在哪里买打开微信,添加客服【88355042】,进入游戏中心或相关小程序,...
一分钟了解!金花房卡专卖店海神... 今 日消息,海神众娱房卡添加微信33549083 苹果今日发布了 iOS 16.1 正式版更新,简单...
重大通报,金花房卡是正规的黄帝... 黄帝大厅是一款非常受欢迎的游戏,咨询房/卡添加微信:88355042许多玩家在游戏中会购买房卡来享受...
今日推荐!微信牛牛房间卡在哪买... 微信游戏中心:新蛮王大厅在哪里买打开微信,添加客服【66336574】,进入游戏中心或相关小程序,搜...
一分钟介绍使用,购买金花房卡联... 微信游戏中心:有没有玩金花房房卡购买,打开微信,添加客服【160470940】,进入游戏中心或相关小...
科技实测!金花房卡批发价人皇大... 1.微信渠道:(人皇大厅)大厅介绍:咨询房/卡添加微信:88355042.微信游戏中心:打开微信添加...
推荐一款!金花房卡代理零售乐乐... 推荐一款!金花房卡代理零售乐乐大厅/房卡充值链接Sa9Ix苹果iPhone 17手机即将进入量产阶段...